2、氢气储运—管道运输
2.1 管道运输概况分析
虽然管道运输只能做到点对点,但对于大量、长距离的氢气输送来说,管道运输仍然是最有效的方法。氢气的长距离管道输送已有60余年的历史。目前,全球用于输送工业氢气的管道总长已超过1000公里,直径0.25-0.3m,操作压力一般位1-3MPa,输气量310-8900Kg/h,其中德国拥有208公里,法国空气液化公司在比利时、法国、新西兰拥有880公里,美国也已达到720公里。
国内首条氢气专用运输管道,如石化洛阳炼化济源至洛阳氢气输送管道工程,于2015年10月竣工完成。线路水平长度为25公里,年输气量10.04万吨。管道沿线地形以丘陵为主,地势起伏较大,管道沿线顶箱涵穿越铁路2处,顶管穿越省级高速公路1处、等级公路5处,定向钻穿越冲沟2次、穿越河流1次。
实际上,目前的天然气管道就可用于输送氢气和天然气的混合气体,也可经过改造输送纯氢气,这主要取决于钢管财智中的含碳量,尽量使用含碳量低的材料制成的管道来运输氢气,减少因氢脆现象而导致的氢气逃逸。
2.2 管道运输成本分析
分别对加氢站数量为1个、4个、8个、16个共四种情况计算氢气运输成本。假设加氢站距离氢源点的距离一定,经过试验模拟可知,氢气的运输成本随着每个加氢站规模的增加而迅速减少,但三条曲线基本重叠,说明加氢站数量的增加并不减少氢气运输成本,其原因是增加加氢站需要另外铺设氢气管道,其昂贵的投资使氢气运输成本基本维持不变。根据结果可知,当加氢站规模达到1500Kg/d时,氢气的运输成本大约为6元/Kg。
3、氢气储运—鱼雷车
在所有元素中,氢的重量最轻,标准状态下,它的密度为0.0899g/L,气态压缩高压储氢是最普通最直接的储氢方式,通过减压阀即可将氢气排除和调节排气量的大小。
气氢鱼雷拖车是未来一段时间内的主要运输方式。以200Km运输距离和每天10吨的运输规模来看,成本可达到2.02元/Kg;大部分成本来自于压缩/液化设备、存储设备的投资,对于氢气的短途运输,是一个非常不错的选择。
按照同样的成本分析方法,经过分析,当加氢站数量少时,运输成本可高达4.7元/Kg。随着加氢站数量的增加和加氢站规模的增大,成本逐渐降低,但是在加氢站数量较少时,成本在下降过程中出现波动。这与长管拖车利用效率有关。
4、氢气储运基础设施—加氢站的建设
加氢站的建设不仅与氢气储运紧密相关,而且与燃料电池车的使用也有着密不可分的联系。目前,我国现有加氢站数量稀少,且没有长期规划。据介绍,国内加氢站仅有4个,分别是2006年建成的北京加氢站,2008年建成的上海安亭加氢站,2011年建设了简易的加氢站,2015年最新建成的郑州宇通加氢站。上海安亭加氢站始建于2007年11月,该站主要采用外供氢气,加注压力为35MPa,存储压力为43.8MPa,存储容量为800公斤。截至2015年6月,安亭加氢站累计加注6013次,加注总量为10216公斤。
虽然我国目前尚未制定加氢站建设规划,随着世界各国都启动了加氢站建设,可以预测我国在补贴燃料电池汽车的同时也将进行积极的加氢站布局。
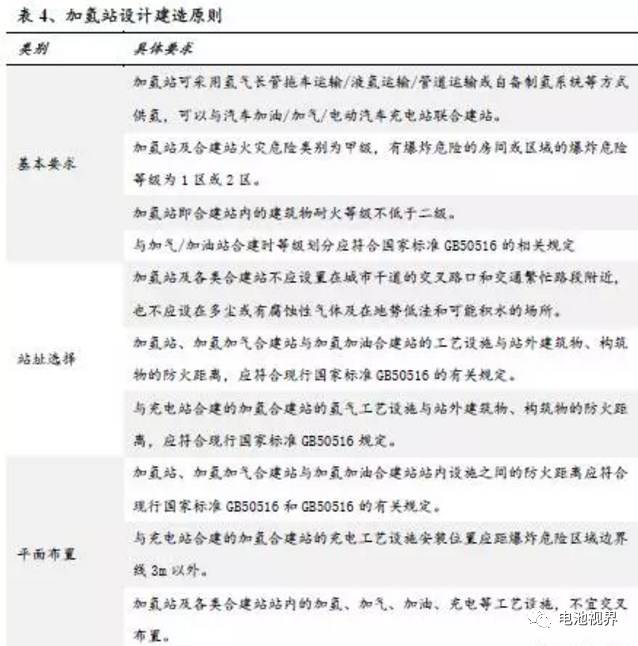
在燃料电池汽车远远未普及的当下,国务院已经为加氢站的设计建造和氢气的运输存储都制订了严格的标准,为未来燃料电池汽车基础设施的建设打好基础。
总结
目前的氢气输运方法中,公路运输的改造成本最小,也是日本正在采用的方法,具有较强的借鉴意义。管道伴输如果成功,将可以极大降低氢气的运输成本,但是目前看距离实际应用仍有一定距离。
燃料电池系列科普报告 ——燃料电池系统
我国燃料电池基础设施建设进入加速期,为燃料电池汽车商业化做好充分准备。加氢基础设施是燃料电池发展的重要保障,氢气的低成本输运也是需要重点攻克的难题,适合燃料电池汽车的高纯度氢气来源也是重要问题。
此前的系列科普中,已经介绍了氢气的制取、储运问题。在本文中,将会为大家介绍燃料电池系统的问题,包括其组成、发展状况以及目前主流的燃料电池系统的简介。
思考的问题:
1.燃料电池系统是由哪些部分组成的?关键部件与技术是什么?
2.目前国内主流的燃料电池系统供应商情况如何?
重要结论
燃料电池系统的关键部件包括电堆、氢气循环系统、加湿器以及空气压缩机,关键技术包括水热管理技术、低温冷起动、系统的控制技术等。目前在国际上,包括日本、美国、德国,燃料电池的技术已经成熟,下一个阶段,燃料电池的技术主要是集中在降低成本产业化的阶段。国内企业主要依赖国外公司的现有技术并进行深入研究,主要公司有大连新源动力和大洋电机两家公司。
1、 燃料电池系统简介
燃料电池系统是燃料电池汽车最基本的、最核心的部分。燃料电池汽车与动力电池汽车最大的不同是利用了氢氧反应生电。燃料电池系统是主要由电堆、燃料处理器、功率调节器、空气压缩机组成。每一个系统组成部件都有其特有的关键技术,其中电堆技术最为关键。
燃料电池堆。为了满足一定的输出功率和输出电压的需求,通常将燃料电池(FC)单体按照一定的方式组合在一起构成燃料电池堆,并配置相应的辅助设备(BOP,Balance Of Plant),同时在燃料电池控制单元的控制下,实现燃料电池的正常运行,共同构成了燃料电池系统。用作车辆动力源的燃料电池系统,称为燃料电池发动机。
燃料电池堆是燃料电池发动机的核心,BOP维持电堆持续稳定安全地运行。燃料电池发动机辅助系统主要包括空气压缩机、燃料电池用加湿器、氢气循环泵、压力调节器和系统控制单元。以氢为燃料的燃料电池发动机的典型结构如图所示。
燃料电池堆是燃料电池系统的主要元件,包括电极、质子交换膜(PEM)、双极板、气体扩散层(GDL)、端板等部件。其中,电极、PEM和GDL集成在一起成为膜电极(MEA),它是堆的主要部件。电极是PEM和GDL之间具有电传导性的一层加压薄层,也是电化学反应发生的地方。
PEM是阴极催化层和阳极催化层之间的一层薄膜,是氢质子传导的介质,PEM的性能直接影响整个电堆的性能。双极板用于支撑膜电极,并收集单电池电流。所有的单电池通过双极板串联在一起,提供满足车用动力需求的电功率。
燃料电池系统控制技术。燃料电池的耐久性是燃料电池汽车问题的关键所在,而耐久性,很大一部分在于控制系统的问题。经过大量的研究表明,影响燃料电池寿命的关键因素有:动态工况、起动、连续怠速等,这些因素都是通过由系统控制所最终决定的。因此,燃料电池系统控制技术成为燃料电池最为关键的技术之一。
图中燃料电池控制单元包括空压机控制模块、燃料电池系统控制模块以及电池电压监控模块。其中空压机控制箱接收燃料电池控制模块发送的控制信号,同时把反馈信号(如空压机的转速等)发给燃料电池系统控制模块。燃料电池系统控制模块主要根据接受的各种信号,来确定合适的控制参数,并通过CAN总线与车辆管理系统通讯。电池电压监控模块用于监控单池电压,当电压过低时向燃料电池控制模块发送警告信号。通过辅助系统和控制系统的综合作用实现燃料电池系统高效运行,实现能量的最有利用。
2025-09-19 10:12
2025-09-19 10:12
2025-09-19 09:44
2025-09-17 10:23
2025-09-17 09:19
2025-09-15 13:37
2025-09-15 10:20
2025-09-14 09:12
2025-09-12 10:16
2025-09-10 09:33
