国家标准委正式发布铅酸电池回收标准文件《GB/T 37281-2019废铅酸蓄电池回收技术规范》(文末有完整版),该标准文件由天能电池、理士电源、骆驼股份双登集团、超威电源、华富储能等单位共同起草,归口单位全国铅酸蓄电池标准化技术委员会,主管部门中国电器工业协会,2019年10月1日起实施。
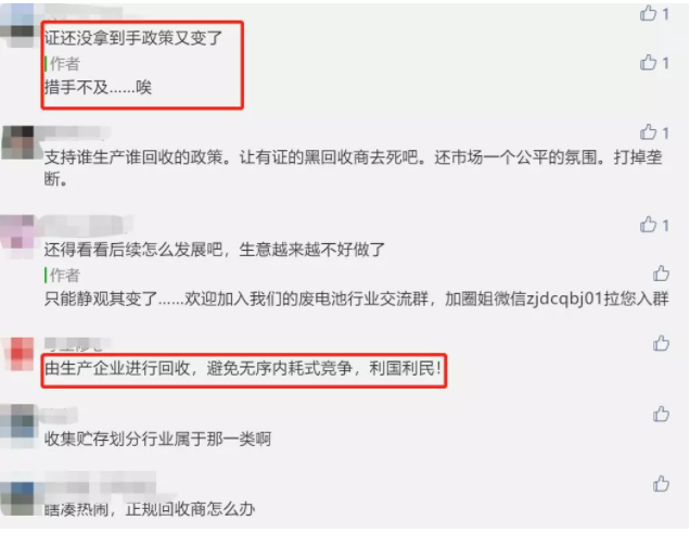
大家最关注的应该是之前广为热议的《生产者责任延伸制度》的实施。
而此次新国标关于这个部分也做了详细的规定,要求生产企业“销一收一”,以后的电池换新模式可能就是以旧换新了!如果真是这样,那回收商存在的空间将进一步缩小。
另外,新国标4.2-4.6对于回收商在收集、暂时贮存、运输、集中贮存以及转移的各个环节都有明确的规范要求,各大回收商必须按新国标标准执行。
新国标的要求很严格,对于回收商来说,环保方面的措施需要进一步加强,并且在10月前,与各大电池生厂商达成合作,才能继续回收废电池。
>对于废电池新国标,你怎么看,对你会有什么影响?留言告诉圈姐吧!
来源:国家标准全文公开

