您好,
帐号管理
收藏夹
退出
消息
0
请登录
免费注册
发布订购
English
手机关注
微信号:chinaforklift
关注官方微信
m.chinaforklift.com
手机扫码看新闻
我的办公室
销售
发布产品
管理产品
求购
发布求购
管理求购
添加收藏
关于我们
广告服务
中叉网广告服务
配件网广告服务
属具网广告服务
关键词排名
会员升级
帮助中心
常见问题
买家帮助
卖家帮助
问题反馈
网站导航
资讯
公司
品牌
整机
配件
属具
二手
租赁
采购
展会
视频
专题
百科
期刊
首页
资讯
公司
品牌
整机
配件
属具
二手
租赁
采购
展会
视频
专题
百科
期刊
AGV
安全
地图
供应信息
制造商铺
代理商铺
配件商铺
国产叉车
进口叉车
合资叉车
叉车配件
叉车属具
叉车安全
防爆叉车
电动叉车
堆高机
燃料电池
整机品牌
配件品牌
属具品牌
配件商:
资讯
资讯
公司
品牌
整机
配件
属具
采购
展会
视频
专题
百科
期刊
搜索
代理商:
制造商:
万里行报道
行业动态
企业动态
人物专访
每周评论
新品发布
数据中心
配件新闻
叉车技术
叉车安全
AGV资讯
展会动态
维修和保养
行业标准
参考消息
叉车专利
租赁资讯
中叉网动态
您的位置:
首页
>
资讯
>
数据中心
> 正文
收藏
打印
扫码手机看
分享
中国叉车网(www.chinaforklift.com)数据中心
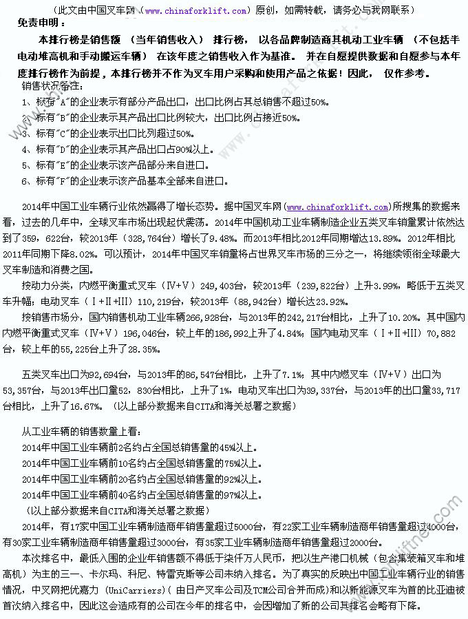
中叉网:2014年中国前40名叉车制造商排行榜
2015-03-10 11:06
性质:原创
作者:中叉网
来源:中叉网
免责声明:
中叉网(www.chinaforklift.com)尊重合法版权,反对侵权盗版。(凡是我网所转载之文章,文中所有文字内容和图片视频之知识产权均系原作者和机构所有。文章内容观点,与本网无关。如有需要删除,敬请来电商榷!)
上一页
1
2
3
4
下一页
分享到:
相关资讯
更多>>
中叉网:2024年全球20强叉车供应商排行榜
中叉网:2024年中国叉车制造商排行榜
中叉网:2023年全球20强叉车供应商排行榜
中叉网:2023年中国叉车制造商排行榜
中叉网:2022年全球20强叉车供应商排行榜
中叉网:2022年中国叉车制造商排行榜
2022年8月工程机械行业主要产品销售快报,工业车辆同比下降15%
中叉网:2021年全球20强叉车供应商排行榜
2022年7月工程机械行业工业车辆销售快报
2022年5月工程机械行业-工业车辆产品销售快报
热点资讯
推荐图文
合力K3系列锂电新品全球首发暨天枢实验室揭牌
杭叉集团|杭叉集团2025年半年度业绩说明会圆满举行
仓库里“最聪明”的打工人 | 林德紧凑型托盘搬运机器人L-MATIC智驭全局
环保+效益的“双赢之道”:比亚迪叉车助力空调企业绿色转型
落子江城,布局荆楚--合肥搬易通(MIMA)发布新品暨武汉营销中心开业
物流行业迎绿色变革风口,中力电动叉车换电模式破解园区减碳增效难题
“融”入本地化 柳工再发力 | 柳工金融印尼公司开业暨客户节圆满举行
博索尼SF-A 型号调距叉重载搬运的高效之选
最新资讯
更多>>
中叉网:2024年全球20强叉车供应商排行榜
中叉网:2024年中国叉车制造商排行榜
中叉网:2023年全球20强叉车供应商排行榜
中叉网:2023年中国叉车制造商排行榜
中叉网:2022年全球20强叉车供应商排行榜
中叉网:2022年中国叉车制造商排行榜
2022年8月工程机械行业主要产品销售快报,工业车辆同比下降15%
中叉网:2021年全球20强叉车供应商排行榜
2022年7月工程机械行业工业车辆销售快报
关注官方微信
手机扫码看新闻