您的位置:首页 > 资讯 > 数据中心 > 正文

2006全球叉车制造商前20名排行榜(新)

2007-07-26 00:00 性质:原创 作者:彭蠡 来源:中叉网
免责声明:中叉网(www.chinaforklift.com)尊重合法版权,反对侵权盗版。(凡是我网所转载之文章,文中所有文字内容和图片视频之知识产权均系原作者和机构所有。文章内容观点,与本网无关。如有需要删除,敬请来电商榷!)
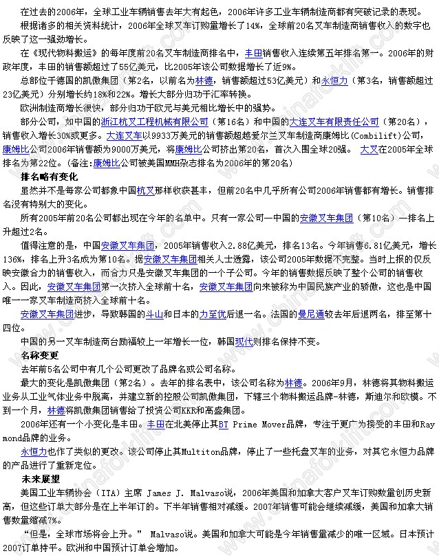
(中国叉车网(www.chinaforklift.com)根据美国现代物料搬运杂志编译,如需要转载请注明出处)相关连接:2005全球叉车制造商前20...

(中国叉车网(www.chinaforklift.com)根据美国现代物料搬运杂志编译,如需要转载请注明出处)


相关连接:

2005全球叉车制造商前20名排行榜

2005年全球叉车制造商排名

2004年全球前20名叉车排名

2003年全球35家叉车制造商最新排名(不包括中国)

2002年全球叉车制造商前十名最新排名

2001年全球叉车制造商前二十名排




热点资讯

关注官方微信

手机扫码看新闻