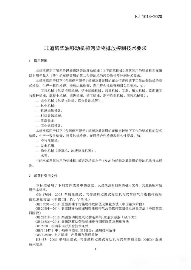
您的位置:首页 > 资讯 > 行业动态 > 正文

定了!2022年12月1日,非道路移动机械“国四”标准将正式实施

2020-12-29 14:41 性质:转载 作者:生态环境部 来源:生态环境部
免责声明:中叉网(www.chinaforklift.com)尊重合法版权,反对侵权盗版。(凡是我网所转载之文章,文中所有文字内容和图片视频之知识产权均系原作者和机构所有。文章内容观点,与本网无关。如有需要删除,敬请来电商榷!)

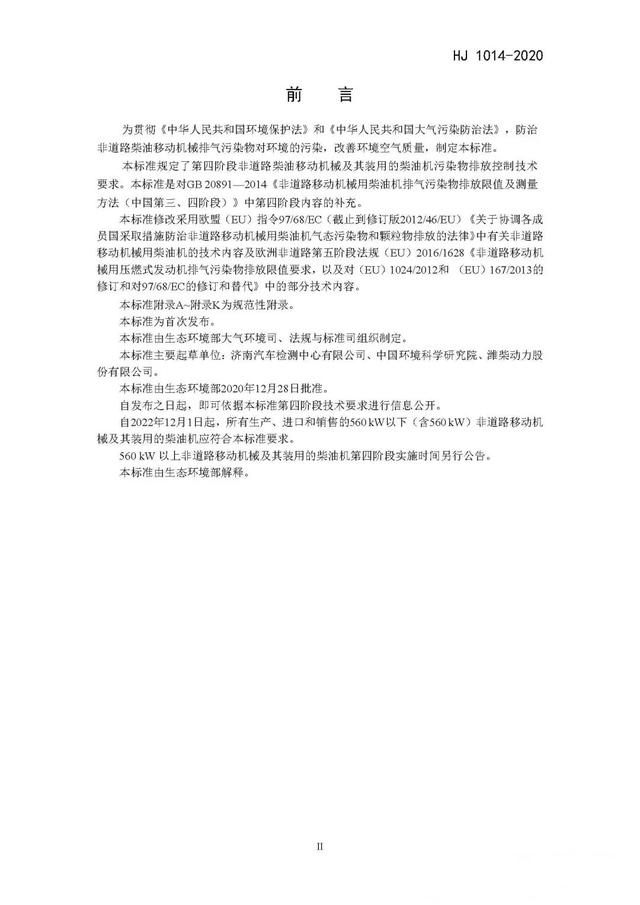
我国非道路移动机械排放标准发布实施过程:

国一标准:2007年10月1日开始实施

国二标准:2009年10月1日开始实施

国三标准:2016年4月1日开始实施

国四标准:2022年12月1日。

从标准实施的时间来看,还有2年的时间,这对于发动机制造商、主机厂来讲,依然留有足够的时间空间。值得关注的是,近2年,各主机厂已经布局满足国四排放标准产品,陆续推出了满足国四排放标准的产品,但是市场接受度还待进一步消化,必定无论是发动机技术、还是整机技术在排放升级方面仍有很大的提升空间。

更为重要的是,对于终端用户来说,选购符合国家排放标准的工程机械产品是必然趋势,但对于选购符合排放标准工程机械产品的价格、日常维护保养等因素应该还是比较谨慎,除非强制淘汰国三机。因此,2年时间还需市场进一步消化各种因素对国四排放标准正式实施的影响。

12下一页

关注官方微信

手机扫码看新闻