您的位置:首页 > 资讯 > 行业动态 > 正文

环保税开征进入倒计时!电池想要挣钱就更难了!

2017-09-16 10:01 性质:转载 作者:洲际电池圈 来源:洲际电池圈
免责声明:中叉网(www.chinaforklift.com)尊重合法版权,反对侵权盗版。(凡是我网所转载之文章,文中所有文字内容和图片视频之知识产权均系原作者和机构所有。文章内容观点,与本网无关。如有需要删除,敬请来电商榷!)
大家都知道,在十八届三中全会以来制定的第一部税法:《环境保护税法》即将在2018年1月1日起正式实施!环保税主要向谁征收?工厂上税...

  大家都知道,在十八届三中全会以来制定的第一部税法:《环境保护税法》即将在2018年1月1日起正式实施!

环保税主要向谁征收?
工厂上税该如何计算?
制造业企业将要受多大影响?

  最近总有电池行业的朋友问圈姐这些问题,圈姐找了一些资料,希望可以帮到大家:

1、谁该缴税?

  环境保护税法的总体思路是由“费”改“税”,由排污费制度向环保税制度的平稳转移。法律将“保护和改善环境,减少污染物排放,推进生态文明建设”写入立法宗旨,明确“直接向环境排放应税污染物的企业事业单位和其他生产经营者”为纳税人,确定大气污染物、水污染物、固体废物和噪声为应税污染物。

  在税收征管方面,环境保护费改税后,征收部门由环保部门改为税务机关,环保部门配合,确定了“企业申报、税务征收、环保监测、信息共享”的税收征管模式。同时,环境保护税收入全部作为地方税收入,纳入一般公共预算。

2、如何减税?

  草案规定了五项免税情形:农业生产(除规模化养殖)排放污染物;机动车、船舶和航空器等排放污染物;向城镇污水集中处理、生活垃圾集中处理场所排放的污染物;符合标准综合利用的固体废物排放物;其他情形。

同时,为鼓励企业通过采用先进技术减少污染物排放,草案还规定:“纳税人排放应税大气污染物和水污染物的浓度值低于国家或者地方规定的污染物排放标准50%的,减半征收环境保护税。”
 
3、该缴多少?

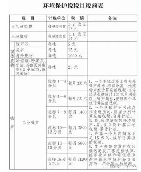
  计税依据方面将应税污染物的排放量作为计税依据,其中大气污染物、水污染物按照排放量折合的污染当量数确定;固体废物按照固体废物排放量确定;噪声按照超过国家规定标准的分贝数确定。

  具体到税额标准将以现行排污费收费标准作为环境保护税的税额下限,规定大气污染物税额幅度为每污染当量1.2元-12元;水污染物税额幅度为每污染当量1.4元-14元;固体废物按不同种类,税额为每吨5元-1000元;噪声按超标分贝数,税额为每月350元-11200元。

  以年产值5000万元为基准的中型类制造企业为例:
  每年度需缴纳大气污染物税额,累计约6-12万元;
  需缴纳水污染物税额,累计约8-15万元;
  需缴纳锯末,粉尘,化工垃圾等固体废物税额,累计约15-30万元;
  而需缴纳噪声税额,累计约为每月5000-2万元。
  综上所述,这家生产企业的年度环保税额,应该在30-70万元。

 

  电池厂也是一样,如果按照这样推算,电池的成本也将会升高,电池想要降价,那可就更难了!
 
本以为咬咬牙
忍一忍就能度过涨价潮
但第一波涨价过后
价格并没有停止
甚至变本加厉
涨价进入第二波、第三波
环保督查刚过
原本以为有了新希望
哪成想!环保税又要来了!
对不起,亲爱的客户
未来我们又要涨价了
成本接连攀升
涨价已成事实
如果不涨价
我们真的扛不住了
 

关注官方微信

手机扫码看新闻