您好,
帐号管理
收藏夹
退出
消息
0
请登录
免费注册
发布订购
English
手机关注
微信号:chinaforklift
关注官方微信
m.chinaforklift.com
手机扫码看新闻
我的办公室
销售
发布产品
管理产品
求购
发布求购
管理求购
添加收藏
关于我们
广告服务
中叉网广告服务
配件网广告服务
属具网广告服务
关键词排名
会员升级
帮助中心
常见问题
买家帮助
卖家帮助
问题反馈
网站导航
资讯
公司
品牌
整机
配件
属具
二手
租赁
采购
展会
视频
专题
百科
期刊
首页
资讯
公司
品牌
整机
配件
属具
二手
租赁
采购
展会
视频
专题
百科
期刊
AGV
安全
地图
供应信息
制造商铺
代理商铺
配件商铺
国产叉车
进口叉车
合资叉车
叉车配件
叉车属具
叉车安全
防爆叉车
电动叉车
堆高机
燃料电池
整机品牌
配件品牌
属具品牌
配件商:
资讯
资讯
公司
品牌
整机
配件
属具
采购
展会
视频
专题
百科
期刊
搜索
代理商:
制造商:
万里行报道
行业动态
企业动态
人物专访
每周评论
新品发布
数据中心
配件新闻
叉车技术
叉车安全
AGV资讯
展会动态
维修和保养
行业标准
参考消息
叉车专利
租赁资讯
中叉网动态
您的位置:
首页
>
资讯
>
叉车技术
> 正文
收藏
打印
扫码手机看
分享
中国叉车网(www.chinaforklift.com)叉车技术
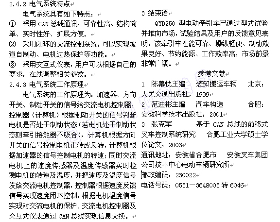
QYD250型电动牵引车
2007-01-05 00:00
性质:转载
作者:张克军 周伟
来源:叉车技术杂志
免责声明:
中叉网(www.chinaforklift.com)尊重合法版权,反对侵权盗版。(凡是我网所转载之文章,文中所有文字内容和图片视频之知识产权均系原作者和机构所有。文章内容观点,与本网无关。如有需要删除,敬请来电商榷!)
分享到:
相关资讯
更多>>
厂区叉车撞人怎么办?UWB叉车行人防撞预警有效避免碰撞→
中秋佳节团圆日:科技赋能,让叉车驾驶更安全
叉车高位显示器为货叉升降装上一双眼睛,解放司机的脖子,再也不用做长颈鹿了!
嘉晨电器:非道路移动机械控制系统行业的领跑者
警示丨透过这两起叉车安全事故,看叉车安全防撞的必要性
叉车管理问题多?难度大?那是因为你没有找到正确的方法!
九盾安防 | GPS叉车安全管理系统-做您身边的安全贴心管家!
唯创安全丨云智能叉车管理系统助力叉车作业安全管理轻松落地
实用!一文看懂叉车限速行驶的必要性及落地方案
消除视野盲区,预防叉车撞人,测距防撞系统背后暗藏哪些玄机?
热点资讯
推荐图文
合力K3系列锂电新品全球首发暨天枢实验室揭牌
杭叉集团|杭叉集团2025年半年度业绩说明会圆满举行
仓库里“最聪明”的打工人 | 林德紧凑型托盘搬运机器人L-MATIC智驭全局
环保+效益的“双赢之道”:比亚迪叉车助力空调企业绿色转型
落子江城,布局荆楚--合肥搬易通(MIMA)发布新品暨武汉营销中心开业
物流行业迎绿色变革风口,中力电动叉车换电模式破解园区减碳增效难题
“融”入本地化 柳工再发力 | 柳工金融印尼公司开业暨客户节圆满举行
博索尼SF-A 型号调距叉重载搬运的高效之选
最新资讯
更多>>
厂区叉车撞人怎么办?UWB叉车行人防撞预警有效避免碰撞→
中秋佳节团圆日:科技赋能,让叉车驾驶更安全
叉车高位显示器为货叉升降装上一双眼睛,解放司机的脖子,再也不用做长颈鹿了!
嘉晨电器:非道路移动机械控制系统行业的领跑者
警示丨透过这两起叉车安全事故,看叉车安全防撞的必要性
叉车管理问题多?难度大?那是因为你没有找到正确的方法!
九盾安防 | GPS叉车安全管理系统-做您身边的安全贴心管家!
唯创安全丨云智能叉车管理系统助力叉车作业安全管理轻松落地
实用!一文看懂叉车限速行驶的必要性及落地方案
关注官方微信
手机扫码看新闻