您的位置:首页 > 整机 > 产品详情

夏尔巴人精简版

夏尔巴人精简版

普通商家

热门推荐

产品详情

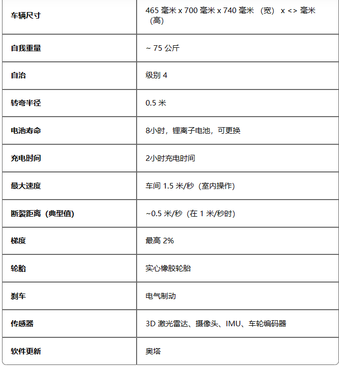
产品参数

产品图片

夏尔巴人精简版以紧凑的形式带来了夏尔巴拖船的所有优点,具有多种变体,以适应各种应用场景。3D LiDAR 优势使夏尔巴人滚筒在高度动态的环境中无需任何辅助或标记即可导航。

精确对接可实现输送机和托盘的自动装载和卸载。该机器人处理具有挑战性的地板条件,包括磨碎的钢或碎水泥地板,通常在许多仓库中发现。