您的位置:首页 > 整机 > 产品详情

夏尔巴拖船

夏尔巴拖船

普通商家

热门推荐

产品详情

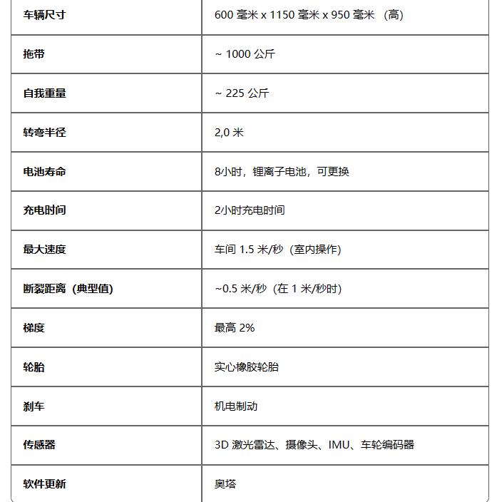
产品参数

产品图片

夏尔巴拖船是一种自主电动拖船,可以运输重达 1000 公斤的手推车有效载荷。手推车对于大多数公司和仓库中的物料运输至关重要。夏尔巴拖船很容易与当前的手推车互动,因此可以无缝地融入流程。

夏尔巴人将在世界上最现代化的工厂中安家,但由于其卓越的自主技术堆栈,它也可以轻松管理遗留情况。凭借其较高的离地间隙和悬架,该车辆可以轻松处理坡道、颠簸甚至外部行程,从而提高物料移动的可靠性、效率和安全性。