您的位置:首页 > 资讯 > 企业动态 > 正文

叉车称重,你应该知道这些

2020-10-16 08:53 性质:转载 作者:力普技术 来源:力普技术
免责声明:中叉网(www.chinaforklift.com)尊重合法版权,反对侵权盗版。(凡是我网所转载之文章,文中所有文字内容和图片视频之知识产权均系原作者和机构所有。文章内容观点,与本网无关。如有需要删除,敬请来电商榷!)
称重是物流业接单计费的必经步骤,物流行业,尤其是零担物流,接受的业务大多都是重货,动则几百公斤,甚至几吨,尤其现在全国开始对超载货车严查的大环境下,计...

称重是物流业接单计费的必经步骤,物流行业,尤其是零担物流,接受的业务大多都是重货,动则几百公斤,甚至几吨,尤其现在全国开始对超载货车严查的大环境下,计重工作显得尤为重要。

叉车秤,就是在这个环境下应运而生的科技产物,它结合物流行业最常用的叉车和秤,在提高效率方面有着天然的优势,对于我们物流行业来说,再适合不过了。那么该如何选一款适合自己的叉车秤呢?

叉车秤发展的这些年里,出现了几种不同的设计方案,小普今天一一给大家分享它们的优劣。

叉车秤从原理上大概可以分为:静态称重和动态称重。

01

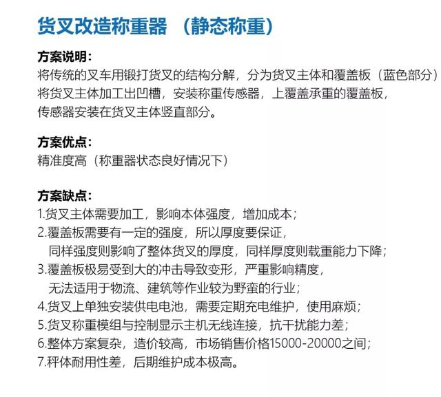
静态称重---货叉改造

静态称重-货叉改造

上一页1234

网友评论
文明上网,理性发言,拒绝广告

相关资讯

关注官方微信

手机扫码看新闻