7月,艾瑞咨询发布《2019年中国物流服务行业研究报告》,深入分析了目前中国物流服务行业的现状,并结合对物流服务各主要类别的分析,解读了细分市场的现状、痛点,并对物流未来趋势做出预测。
本篇,小物君将着重为各位物流er整合归纳“综合物流服务”的现状、挑战及未来。
核心观点
物流服务即按照客户需求为客户提供服务,完成运输、仓储、管理等单个或多个物流环节。在国内一般物流服务行业中,主要分为两类:仓储及综合服务、运输服务。
由于目前线下门店的不断发展,订单呈现碎片化、零散化、多样化的趋势,快运企业需要对网络化的铺展更加全面才能够面对激烈的市场竞争。因此,一些小型快运企业难以达到这样的能力水平,有实力的快运企业拥有更多的市场话语权,市场整合力度将大大增强。
一方面中小型电商平台商户有提升仓储的需求,包括小批量进出货的入库出库需求以及小微融资贷款及账期的需求;另一方面大企业客户有适应新经济发展环境的需求,需要整体物流供应链效率提升以更好地服务消费者。因此,仓储企业亟需提升其信息系统能力、升级硬件设备设施。
随着线上和线下零售的融合,企业要面对新经济在供应链端的不断挑战,传统物流供应链各环节各自运营的线性结构无法满足高速增长的用户需求和更加复杂的仓储、运输情境。因此,物流供应链逐渐形成网状的形态,所有的服务围绕用户的需求和体验展开。
针对大B客户和C端客户,由于需求的不确定性和多样性,物流企业需要持续不断的提升自身能力,满足可能超过业务范围的客户需求,以保证客户的稳定性以及自己的不可替代性,因此各行业边界逐渐模糊的现象出现。
中国物流产业图谱

中国国内一般物流服务市场现状
综合服务市场:规模增长明显,市场需求不断扩大
2018年我国第三方物流规模达到2406亿美元,增速达17.1%,远超社会物流总费用2018年9.8%的增速。同时,第三方物流在整体社会物流总费用中的占比不断提升,艾瑞预计,该比例将从2018年的12.0%上升到2020年的13.9%。

综合服务行业现状
企业物流成本上升,综合服务市场面临机遇
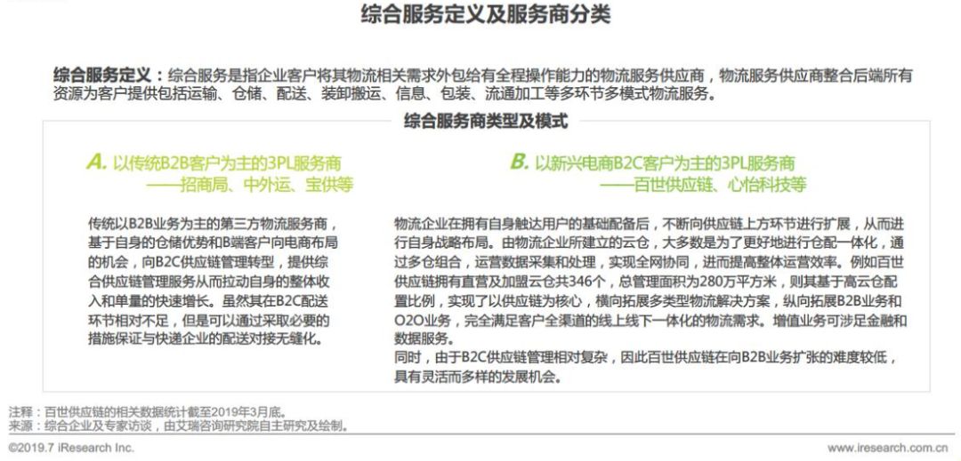
随着网购、跨境电商的发展,企业的物流管理出现诸多变化,传统B2B计划性模式被打破,单量激增情况越来越普遍,产品的交付过程也更加多元,自营供应链管理的企业不得不把精力不断投入到物流管理中,基础设施成本和人员成本都非常高。而第三方物流经过多年发展,具有更多的经验和更好的服务能力,最重要的是可以在各环节通过分摊来大大降低企业的物流成本。从服务对象和交付模式的角度来看,第三方物流主要可以分为传统第三方物流(B2B)与新兴的电商业务第三方物流(B2C);从服务商角度来看,物流供应链服务商可以分为传统B2B客户为主的服务商和以电商B2C客户为主的服务商。

极简标题整合调配所有资源,优化仓储运输环节,降低无效损耗
中国物流的功能主要涵盖7个方面,运输、仓储、配送、装卸搬运、信息、包装、流通加工。但是,随着互联网的介入,电子商务的发展,物流的格局也发生了巨大的变化。运输的竞争与合作主要集中在陆路运输上;仓储既包括传统仓又包括电商仓;配送主要集中在同城配送和最后一公里的发展上;而在信息处理方面,大数据和智能化则驱动了整体行业的发展。综合服务的核心业务则涵盖了以上所有方面,对供应链多个环节和多种模式进行合理的整合,以仓储和运输的优化为核心,将成品更快更好的交付,降低供应链环节的无效损耗是核心目标。

综合物流行业面临的挑战
网络建设能力和精准服务能力是重中之重

综合服务行业未来方向
经验加成下,各环节信息数据将被打通,为客户提供更优质服务

图片及资料来源:艾瑞咨询
(如需转载请自行联系)
物流服务行业盛会
其实,小物君想说,从行业报告了解中国物流市场动态当然远远不能满足。作为亚洲物流供应链盛会,亚洲物流双年展正为行业提供一个线下展示、交流合作的平台,展会吸引中国外运、海航现代物流、顺丰速运、京东物流、苏宁物流、德邦、中国邮政、DB Schenker、远成集团、心怡科技、圆通速递、三星等众多物流商齐聚。
想要了解业内标杆企业的发展动态,想与物流大咖零距离对话,想捕捉未来物流的新趋势吗?
2020亚洲物流双年展,2020年6月16-18日,上海新国际博览中心,等你!








(亚洲物流双年展现场照片)

第十七届中国国际物流节
第二十届中国国际运输与物流博览会
2020亚洲物流双年展
(国际物流、交通运输及远程信息处理博览会)
展会时间:2020年6月16-18日
展会地点:上海新国际博览中心


参展联系
慕尼黑展览(上海)有限公司
上海
陈倩 女士(Candace Chen)
电话:+86-21 2020 5583
手机:+86 138 1795 7260
邮箱:candace.chen@mm-sh.com
北京
徐鑫嘉 先生(Ken Xu)
电话:+86-10 8591 1001 ext.1808
手机:+86 136 6102 0696
邮箱:ken.xu@mm-sh.com
深圳
李丽红 女士(Kelly Li)
电话:+86-755 2337 3556
手机:+86 137 9854 8564
邮箱:kelly.li@mm-sh.com


