您的位置:首页 > 资讯 > 行业动态 > 正文

2018年物流总费用接近13万亿元,物流产业2019年如何发展?

2019-01-23 09:01 性质:转载 作者:前瞻产业研究院 来源:前瞻产业研究院
免责声明:中叉网(www.chinaforklift.com)尊重合法版权,反对侵权盗版。(凡是我网所转载之文章,文中所有文字内容和图片视频之知识产权均系原作者和机构所有。文章内容观点,与本网无关。如有需要删除,敬请来电商榷!)

  2018年11月21日,国务院常务会议指出,要瞄准国际先进水平,多措并举发展“通道+枢纽+网络”的现代物流体系,确保全社会物流总费用与国内生产总值比率明显降低,提高经济运行效率,促进高质量发展。这为推动中国物流业实现高质量发展指明了方向路径。


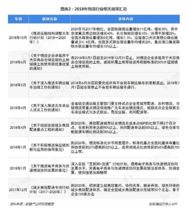
  物流行业为促进国民经济做出了非常大的贡献,政府大力扶持和引导物流业发展的相关政策在物流业发展进程中即为重要,是关键时期物流业取得突破发展的重要催化剂。近两年,国家陆续出台了近30条物流政策,为物流产业发展提供高度支持。

2018年物流行业相关政策汇总


  在政策的大力支持下,2011-2017年中国社会物流总额稳中有升,增速也处于平稳上升阶段,2017年全国社会物流总额252.8万亿元,按可比价格计算,同比增长6.7%,增速比上年同期提高0.6个百分点。2018年1-8月,全国社会物流总额为177.8万亿元,同比增长7.1%。整体来看,物流总额屡创新高,行业在不断突破。


中国成全球最大物流市场 2018年物流总费用近13万亿元


  社会物流总费用指报告期内国民经济各方面用于社会物流活动的各项费用支出的总和。中国物博会组委会执行主任倪玮在第十九届物博会称:“13万亿元的物流总费用,造就了一个13万亿元体量的物流大市场,中国物博会正是中外物流企业打开这个13万亿元物流大市场的钥匙。” 2011-2017年,中国社会物流总费用不断增长,增速呈先降后升态势。2017年,中国社会物流总费用达到12.1万亿元,较上年同比增长9.2%,预计2018年将突破13万亿元。


  随着中国物流总额的不断提升,中国即时物流行业订单量也在不断突破。即时物流是指末端配送最后零公里,一百米甚至是一公里之内的即时配送。据有关报告显示,从2015年起,即时物流行业年增长率皆超过50%,2019年即时物流行业订单量将达到159.2亿。



科技赋能第三方物流是趋势

关注官方微信

手机扫码看新闻