您的位置:首页 > 资讯 > 行业动态 > 正文

本周工业车辆行业热点回顾(2023.7.16-7.22)

2023-07-24 10:01 性质:原创 作者:JUN 来源:中叉网-中国叉车网
免责声明:中叉网(www.chinaforklift.com)尊重合法版权,反对侵权盗版。(凡是我网所转载之文章,文中所有文字内容和图片视频之知识产权均系原作者和机构所有。文章内容观点,与本网无关。如有需要删除,敬请来电商榷!)
一切的焦虑都源自于一个问题,那就是欲望。少一些欲望,把眼前的事情踏踏实实做完,相信也就越来越没这么焦虑了。 欢迎大家一起关注本周工业车辆行业热点,...

一切的焦虑都源自于一个问题,那就是欲望。少一些欲望,把眼前的事情踏踏实实做完,相信也就越来越没这么焦虑了。
    欢迎大家一起关注本周工业车辆行业热点,过去的一周,行业发生了些什么,随小编聚焦热点回顾,关注行业发展动态。以下是本周(2023.7.16-7.22)热点新闻事件,仅代表小编对本周事件的看法,统过收集、整理与行业小伙伴们一起分享,希望大家共同支持工业车辆的发展。
    人心所欲就好比一条锁链,人在一端,那个永远也到达不了的终点在另一端。


“节”尽所能 中力助力湖州加快叉车“油换电”

一边机器轰隆巨大噪音不绝于耳,浓黑尾气喷涌而出;一边崭新绿色叉车静谧作业,偶尔听见门架升高货物堆放的声音。这一强烈对比画面在安吉某龙头纺织企业内生动呈现。

(厂内柴油叉车锂电叉车

近日,由湖州市生态环保局主办的湖州市老旧柴油叉车淘汰现场推进会在长兴召开。会议现场强调叉车“油换电”势在必行,将积极配合国家政策出台相关优惠政策,举全市之力确保叉车“油换电”工作顺利开展。作为行业绿色发展排头兵,中力受邀出席并携带可完全代替内燃叉车的油改电系列锂电叉车亮相,给出中力“油换电”破局思路。

查看详情

火炬能源公司杭叉集团开启新能源战略合作

7月14日下午,杭叉集团与火炬能源公司新能源战略合作签约仪式在山东淄博举行,开启双方在新能源领域的全新合作,共同践行绿色发展使命。杭叉集团党委书记、董事长、总经理赵礼敏,火炬能源公司党委书记、董事长王怀宇出席签约仪式并致辞;杭叉集团副总经理金华曙,火炬能源公司党委副书记、总经理李玉柱,分别代表双方企业签订了战略合作协议。杭叉电器公司总经理李明辉,火炬能源公司副总经理靳勇参加签约仪式。

王怀宇代表火炬能源公司对赵礼敏董事长一行的到访表示热烈欢迎。他指出,火炬能源公司自1998年与杭叉集团建立合作以来,历经二十五年的风雨与淬炼,双方的关系历久弥坚,共同绘制了互信互利、合作共赢的生动画卷。希望双方以此次战略合作为契机,发挥好各自在渠道资源方面的优势,加深在新能源领域的合作,共同实现新的更大发展。

查看详情

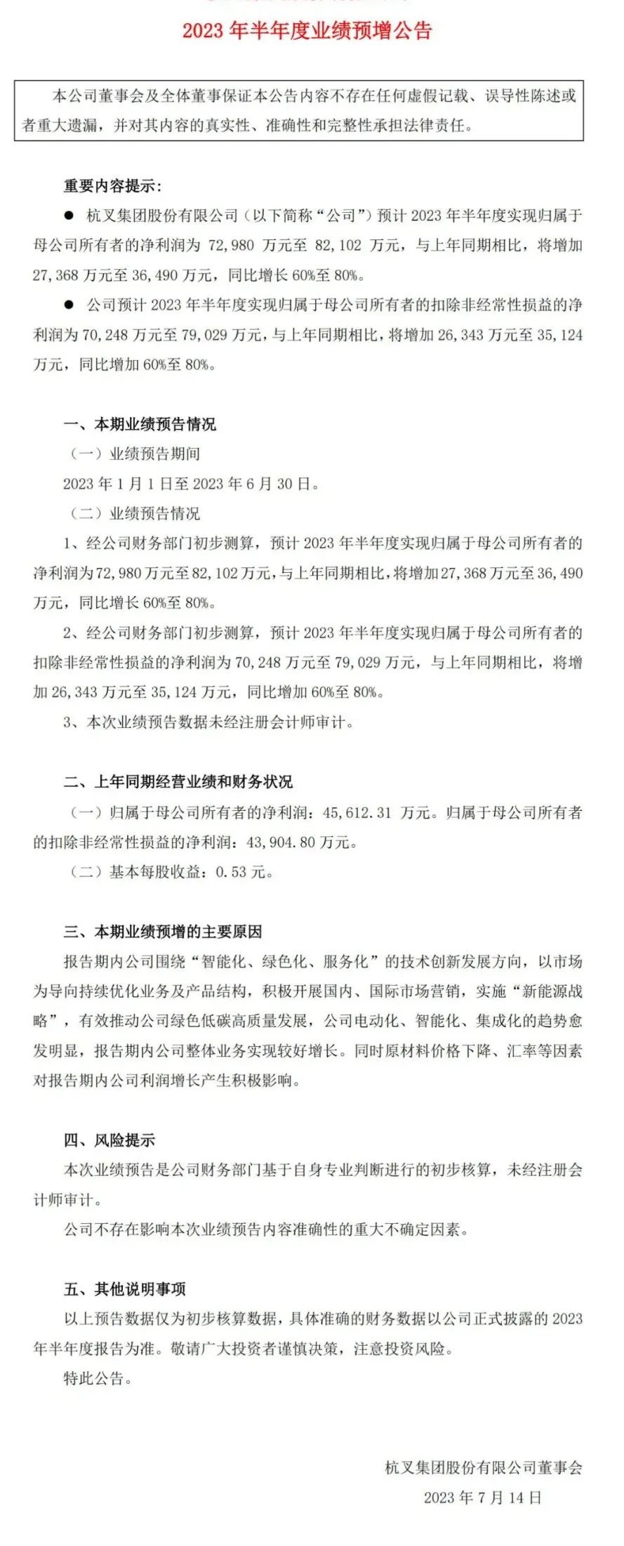
杭叉集团股份有限公司 2023 年半年度业绩预增公告



查看详情

山东得普达电机股份有限公司斩获荣耀战略合作奖愿未来助力更多优秀企业



    丰富合作内涵,助力互利共赢是山东得普达电机股份有限公司对所有合作企业的承诺和信念。在过去15年的飞速发展中,我们与众多企业精诚合作,不但结下深厚友谊,也见证了彼此跨越式的发展和腾飞。
    7月14日,董事长王福杰先生受邀出席琳琅“泰山之巅·万境新生”年度盛典活动。此次颁奖盛典,在泰山宝盛大酒店盛大举行,主办方是山东得普达电机股份有限公司合作多年的琳琅新能源。

查看详情

林德叉车携手天合光能,聚焦光伏产业绿色新能源搬运



作为光伏行业的先行者,天合光能股份有限公司(以下简称:天合光能)创立于1997年,凭借持续创新的技术研发,布局全球,为客户提供开发、融资、设计、施工、运维等一站式系统集成解决方案,助力新型电力系统变革,创建美好零碳新世界。作为持久的合作伙伴,林德物料搬运洞悉天合光能新时期发展的需求,为其打造光伏行业物料搬运解决方案,全面保障天合光能从组件原料的入库、上下线生产、出库等物流的各个环节,为光伏行业新能源发展跑出绿色“速度”。

查看详情

龙工锂电 创新未来

查看详情

关注官方微信

手机扫码看新闻