6月23日,是国际奥林匹克日,旨在纪念1894年6月23日在巴黎索邦诞生的现代奥林匹克运动会。距离东京奥运会开幕还有30天。
纪念日的宗旨是鼓励世界上所有的人,不分性别、年龄或体育技能的高低,都能参与到体育活动中来,保持强大、保持活跃、保持健康!
没有人能阻止意外,但打败意外的唯有“保持强大”。这是奥林匹克精神带给人类的启迪,在逆境之中,正是那些不服输的力量,带领我们不断前行。
很有幸,作为唯创安全的一员,我们每天都在“保持强大”。
唯创安全在2020年7月20日就开始了 #保持强大# 全民运动活动。马上要一周年了!
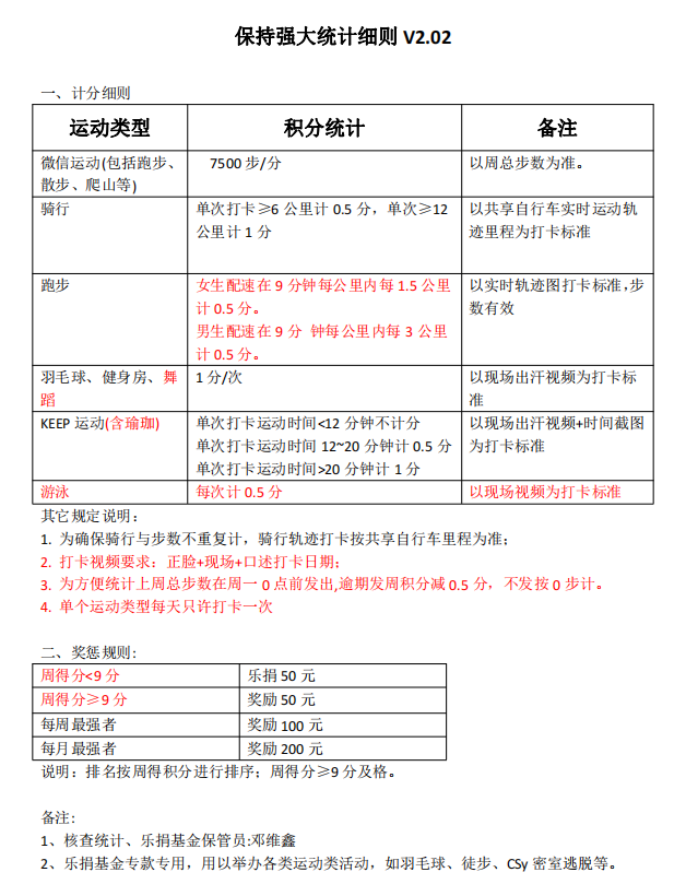
目前规则已升级迭代到V2.02版本啦!达标标准也从原来的7分上升到了9分!运动项目也更加多元化了!
达标的小伙伴,每周都能获得奖励50元,当然如果未达标,那就要乐捐50元用于举办各类运动类活动。达标且得分最高的周冠军/月冠军,不仅奖励翻倍,还有锦旗、靓照上墙荣誉加持哟~
2025-10-19 08:35
2025-10-19 08:34
2025-10-19 08:32
2025-10-19 08:31
2025-10-19 08:30
2025-10-18 10:39
2025-10-18 10:35
2025-10-18 10:34
2025-10-18 10:31


