今年一月份以来
起源武汉的新型冠状病毒疫情向全国蔓延
打赢疫情阻击战
成为当务之急
一汽解放发动机事业部党群党总支
快速响应集团、解放
和事业部党委的决策部署
将疫情作为命令,将防控作为责任
领导干部坐镇指挥
党员骨干冲锋在前
全部门各室协调作战
发挥党组织的战斗堡垒作用
和党员的先锋模范作用
筑牢抗击疫情“防火墙”
快速响应 疫情就是命令 防控就是责任
早在春节放假前夕
武汉疫情刚发布起
党群党总支就敏锐地感觉到了疫情的严重性
引导和劝阻春节期间探亲访友
和外出旅游的职工尽量避免出行
当有关部门仅要求统计去湖北人员名单时
党群党总支就要求统计部门所有离锡人员名单
做到心中有数
控制疫情的战役打响后
党群党总支更是快速反应
组织后勤、餐饮、外包公司等
召开疫情防控会议
制定防控措施
于1月23日发出
《关于加强职工健康防护工作的通知》
之后陆续出台
《发动机事业部抗击新型冠状病毒门卫管理工作方案》
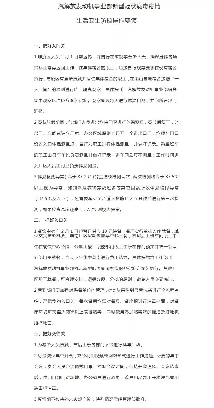
《一汽解放发动机事业部新型冠状病毒疫情生活卫生防控操作要领》
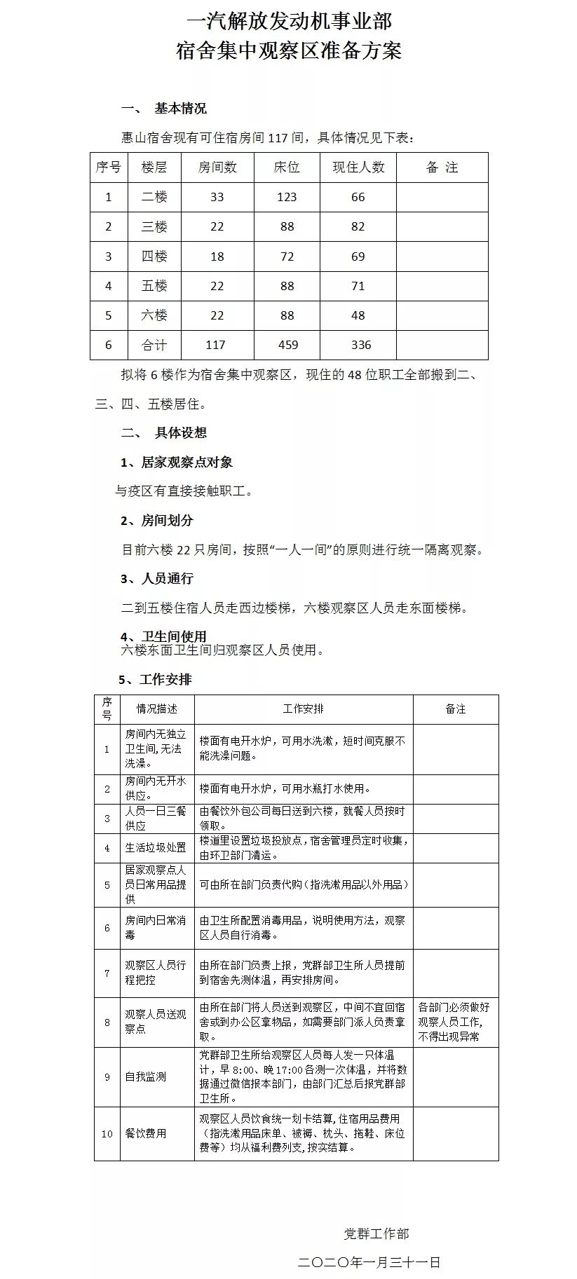
《一汽解放发动机事业部宿舍集中观察区准备方案》
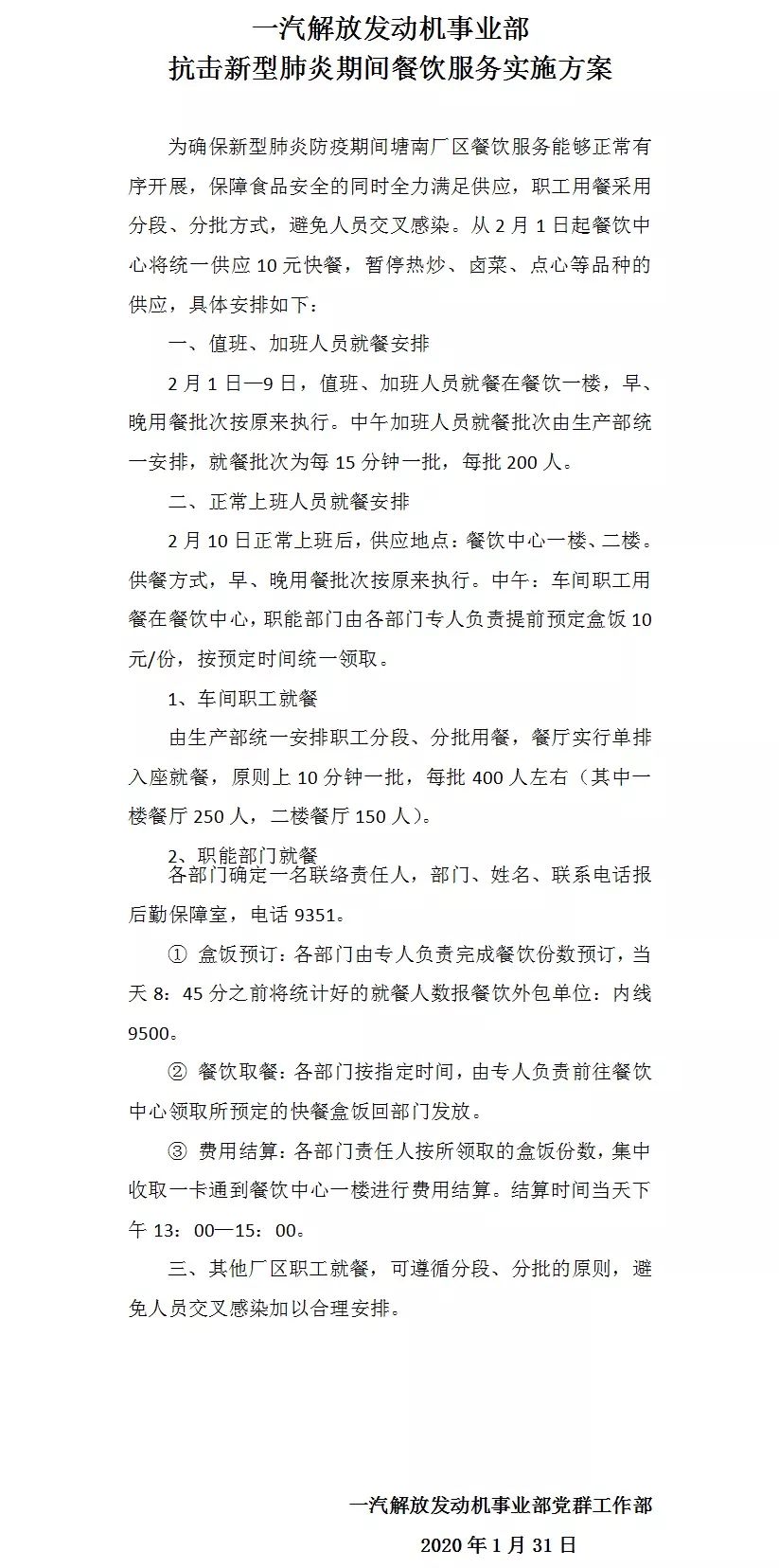
《一汽解放发动机事业部抗击新型肺炎期间餐饮服务实施方案》
《关于集体宿舍疫情防控的通知》等防控文件
建立卫生所节日值班制度
每天处理疫情相关工作
调整食堂就餐方式
实行分批、单向入座就餐
单向就餐
在惠山基地腾出22间空宿舍
让与疫区有直接接触的职工入住
进行“一人一间”式的居家隔离观察
并实行集体宿舍送餐制
宿舍送餐
安排重点区域回锡的住宿职工到酒店隔离
让职工在疫情期间吃得放心、住得安心
酒店住宿登记
协调作战 没有春节假期 没有下班时间
春节期间
党群部领导干部坐镇指挥
组织纪检、合规、党建、保卫、工会
后勤各室协调作战
抓好事业部的餐饮、卫生、宿舍、门禁管理
还利用党支部工作群、纪检工作群
发动各党支部、党小组
关注和收集员工舆情信息
并每天汇总舆情信息
掌握员工所思所想
引导广大职工正确抗击疫情
保护好自己、保护好企业
党群党总支召开宣传工作会议
部署疫情期间的新闻宣传工作重点
利用微信公众号动力咨询速递
每日刊发党中央、集团、解放和事业部
对疫情控制的部署和要求
报道事业部疫情防控工作的推进情况
宣传在控制疫情的战役中
涌现的先进集体和先进个人的事迹等
据统计
1月28日至2月6日10天
动力咨询速递共计发稿49篇
平均每天刊发5篇
党员带头 一个党员就是一面旗帜
党群党总支全面发动党员个个投入
领导干部和广大党员
做到了守土有责、守土尽责
很多党员在关键时刻站出来
忘我工作,成为一面面旗帜
党员梁玉、王洪良
带领卫生所员工放弃春节休假
接收发放口罩、消毒液、体温表等物资
每天实施重点部位消毒
发放就诊人员流行病学调查登记等
党员任银彪、胡琦韧等
认真做好疫情期间集体宿舍的管理
住宿员工的在线订餐
以及惠山基地22间宿舍的居家观察管理
做好餐饮外包公司员工的体温检测
餐厅、浴室、卫生间、宿舍消毒等
经常连续工作达10个小时以上
保卫室党员刘行俭
全面落实各项防控工作任务
收集、汇总相关信息30余例
组织在锡的各区域加强日常门岗管理
对每个来访人员登记确认身份信息
当好疫情防护的“守门员”
疫情防控战还在继续
党群党总支将继续发挥战斗堡垒作用
带领广大职工坚决打赢疫情防控阻击战!
一汽解放汽车有限公司无锡柴油机厂(下简称“锡柴”)位于江苏省无锡市,是中国第一汽车集团公司下属全资企业。工厂创建于1943年,经过70年的发展,现占地面积67万平方米,员工3500余人,总资产63.5亿元,品牌无形资产102.29亿元。现拥有两大发动机基地、发动机再制造基地和改装车研制基地四大厂区,形成装备国际领先、管理国内领先、质量行业领先的生产体系,具备60万台柴油机和15000辆改装车的年产能力。
锡柴具有国内领先的自主研发能力。工厂依托一汽技术中心优势,形成了开放合作的自主研发模式,建成了产品开发流程和标准体系、产品开发过程管理体系等自主研发“五大体系”,搭建了节能环保技术、电子智能技术等自主研发“五大技术平台”,是柴油机行业唯一同时掌握VCU、GPS、EGR、发动机制动等多项关键核心技术、我国第一家研制成功四气门柴油机、第一家研制成功电控共轨柴油机、第一家研制成功两级增压柴油机并成功推广的企业。
锡柴具有国内最为完备的产品体系。发动机产品有7大系列,排量跨越2到13升,功率覆盖40到500马力,以“省油、环保、可靠”的特点和“体贴、周到”的服务,成为卡车、客车及非道路机械的首选动力。产品销售和服务网络覆盖全国,遍及欧美40多个国家和地区,市场保有量超过200万台。改装汽车有5大系列200多个品种,批量出口澳大利亚等国家。
锡柴具有国内一流的管理和文化体系。工厂具有完备的现代化管理体系,领先的“5+1”理念文化体系及9大理念文化推衍体系,是行业内第一家达到QS9001国际标准,国内唯一家同时获得“机械工业管理现代化企业”和“管理进步示范企业”的厂家,江苏省首家“卓越绩效管理孵化基地”,全国企业文化示范基地,无锡市首届“市长质量奖”唯一获奖单位。
2010年,锡柴以“313”战略的完美收官,为工厂第三次创业划上了圆满句号。期间,产销规模、赢利水平、利税总额、资产规模等指标实现翻番,增幅居行业前列。以“奥威”为代表的重型柴油机成为市场热销产品,销量增幅居行业第一,出口居行业前列。工厂成为了一汽自主品牌发动机的主要生产基地、国内重型发动机的主要制造基地、中国自主品牌发动机的主要出口基地。
2011年锡柴进入第四次创业的新征程,提出了建设具有核心竞争力的“自主锡柴、实力锡柴、和谐锡柴”的奋斗目标。工厂正以“争第一、创新业、担责任”为核心理念,开拓创新,昂扬奋进,打造“民族品牌,高端动力”,为推动一汽自主事业,促进汽车工业又好又快发展,实现人·车·社会和谐发展做出新的贡献。
