三、协会开展社会团体标准工作的优势和基础
中国工程机械工业协会作为国家级行业协会,通过积极承担和加强标准化工作,为逐步改变标准间重复交叉矛盾现象,逐步解决标准缺失滞后老化问题做出贡献,使标准增强产业升级的驱动力、加强产品质量的提升力和提高国际贸易的带动力,是责无旁贷,众望所归。
协会开展工程机械行业社会团体标准工作具备明显的优势和良好基础。主要有:
1、协会是由工程机械行业上中下游企业、用户、科研机构、大专院校等单位自愿组成并依法登记、具有法人地位的社会团体,是我国唯一代表工程机械行业的社会组织。长期以来,履行着着支撑政府、服务企业、引领行业的职责,发挥着提供服务、反映诉求、规范行为、服务社会的作用。对于建立新型技术标准体系,协会不仅响应和支持这项改革,更应该以实际行动积极投入到包括制修订社团组织标准等新体系建设中,在社团标准工作中发挥主导作用,引领行业健康发展。
2、工程机械行业市场化程度高、是技术创新活跃的领域,协会在行业市场化和技术创新方面发挥着愈加重要的作用。
众所周知,工程机械行业是一个充分竞争的行业,在装备制造领域市场化程度最高。国有企业、民营企业和外商投资企业在充分竞争中为用户提供装备,各配套商、代理商、制造商依托市场化配置资源竞相发展。为了在市场竞争中占据有利地位,各相关企业技术创新异常活跃,全行业专利数量突破10万件,且发明专利逐年增加;产品升级换代加快,重大装备不断涌现,品牌的影响力大幅度提高。
协会总部和三十个分支机构的相关人员,了解行业技术发展情况、也熟悉标准化工作(协会秘书处设标准法规部,还有标准化工作委员会,长期参与各标委会工作)。
协会拥有一大批热心标准化工作的会员企业、标委会、检测机构和研究院所,其重点单位均是协会的常务理事和副会长单位。
因此,协会有能力立足于市场需要,根据政府委托或会员单位提议,积极组织工程机械行业企业、标委会、研究检测机构、大专院校、科研院所,制定好行业各类社团标准,充分发挥团标快速灵活的特点,通过团标的制定和宣贯来进一步激发行业的发展活力。
3、几年来,通过制定协会标准,积累了丰富经验,为更好地开展社会团体标准工作奠定了基础。
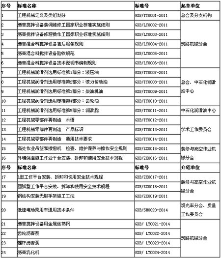
二O一O年协会四届二次理事会正式通过了《中国工程机械工业协会协会标准管理办法》,授权协会开始组织起草协会标准。从2011年起到目前为止,共批准发布了24项协会标准,在行业内为转型升级起到了积极地促进作用。
中国工程机械工业协会标准发布目录
工程机械定义及类组划分标准是协会第一项标准,这项标准第一次以标准的形式将工程机械的定义确定下来,同时确定了工程机械涵盖的二十大类产品,此项标准各分支机构都广泛参与,得到了政府和行业企业、社会的广泛认同。
由筑路机械分会组织制定了九项标准,涉及到装调、修理、操作等职业技能方面;设备验收、售后服务与使用说明等服务领域;关键配套件等方面的标准。
由协会和中石化润滑油研究中心组织制定了五项润滑油选用标准,这五项标准起草是在协会进行了大量的行业企业用油情况调研的基础上进行的,协会共向行业企业发送近千份调查表,回收了200多份调查表,通过分析、总结。调查结果表明行业用油比较混乱、用油油品级别普遍较低、规范性指导文件缺失等等,为解决上述问题,保证工程机械产品用油,协会联合中石化润滑油研究中心起草了这项标准。
学术工作委员会组织制定的工程机械零部件再制造术语、产品标识、通用技术要求三项标准,这是协会贯彻落实国家节能减排号召,对工信部主导的再制造试点的有力支持,也是满足行业发展到一定时期的市场需要。
装修与高空作业机械分会起草了高空作业吊篮、平台、擦窗机等五项关于安装、拆卸、维护保养、操作以及施工工法的标准,这是十一五科研项目课题的验收标准,是标准服务科技成果转化的一种模式。
质量工作委员会和观光车分会组织起草的低速电动乘用车通用技术条件,对观光车的技术条件进行了规范,形成标准。
二十四项标准中,定义术语标准一项;安全标准四项;节能环保标准三项;技术标准五项;服务性标准三项;培训标准二项;零部件标准四项;工法标准一项;产品标准一项。
2025-10-16 09:45
2025-10-15 11:14
2025-10-14 11:02
2025-10-14 10:41
2025-10-14 10:41
2025-10-14 10:41
2025-10-14 09:52
2025-10-13 10:18
2025-10-13 10:18
2025-10-13 10:18