导语:
在当今物流搬运行业的快速发展中,柳工中大吨位内燃叉车扮演着至关重要的角色,其强劲的动力系统和稳健的结构,使其成为处理重型货物、高效装卸的理想选择。无论是在货物中转站、仓储场所,还是在集装箱空箱搬运中,柳工中大吨位内燃叉车都能胜任各种工况。
在搬运过程中,集装箱空箱通常比较重,且尺寸大,用叉车来进行搬运和堆放是比较经济的方式。叉车可以将集装箱从一个地方搬运到另一个地方,也可以将集装箱放在指定的位置,以便于后续的工作。
(集装箱堆场)
因此,中大吨位内燃叉车在集装箱空箱搬运过程中扮演着不可或缺的角色,对于集装箱的高效运转起着关键作用。
在本次案例分享中,我们将基于实地调研资料和客户的实际使用反馈,展示柳工中大吨位内燃叉车在集装箱搬运中的应用成效,并探讨中大吨位内燃叉车在该行业发展的前景和潜力。
客户背景
本次案例聚焦陕西某铁路货运港,使用柳工中大吨位内燃叉车进行集装箱空箱的搬运和堆垛。
(集装箱卸车)
搬运需求
搬运的集装箱空箱重达2.8吨,且尺寸(6058mm×2550mm×2896mm)大,需要从板车上卸车,在堆场堆垛(2~3层)。在应用叉车卸车、搬运、堆垛过程要确保的稳定、安全,主要有以下工况特点:
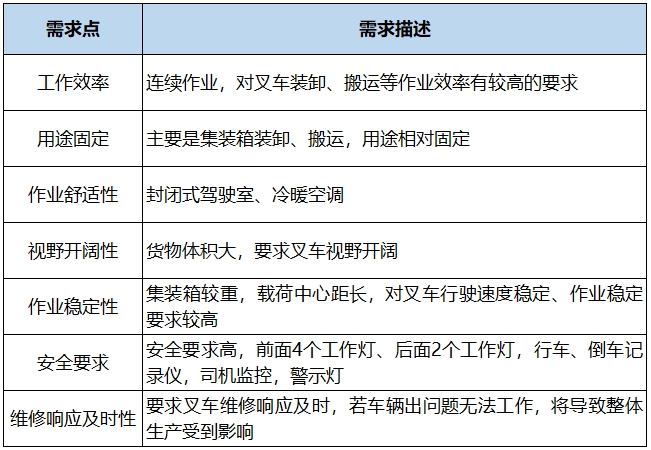
客户需求点
客户属于铁路行业,流程制度有严格规定,对叉车使用的稳定性、安全性、舒适性有较高的要求,具体需求点如下:
柳工中大吨位内燃叉车方案
柳工叉车针对客户需求提出了综合解决方案:
01 选型方案:
1)机型:集装箱空箱接近3吨,但载荷中心距接近1.3米,需要使用7吨内燃叉车才能满足工况要求;
2)门架:有第3层集装箱堆垛需求,选用二级6米门架;
3)货叉架:根据20尺集装箱下叉孔位置,以及提高堆垛效率,选用2.4米宽侧移调距叉;
4)货叉:集装箱宽度2.55米,推荐2.44米长的货叉;
5)其它配置:驾驶室,空调(冷暖),前4大灯、后大灯,行车、倒车记录仪,司机监控,警示灯;
推荐客户选购全新E系列国四内燃叉车,二级6米门架、2.4米宽侧移调距叉、2.44米货叉,以满足集装箱搬运的需求。
02 维护便利性提升:
柳工国四中大吨位叉车的维修便利性得到全面提升,包括大开角设计的发动机罩、宽敞的车架内部、集中布置的滤芯和电器保险、大容量免维护蓄电池、发动机无需配置尿素罐、配备全新高清液晶仪表;
03 门架系统升级:
门架采用强度435成型槽钢替换原先325焊接槽钢,外门架横梁加宽,改进连接方式,整体强度大大加强,能应对重工况下的撞击和偏载;
04 人机工程升级:
方向机机构优化,采用小直径方向盘,司机操作空间更大,多路阀操作机构前置,可选配不同型号的座椅,提升驾驶员作业舒适性;
05 工作效率提升:
柳工国四中大吨位内燃叉车的额定功率提升16%、爬坡能力提升36%、起升速度提升11%、车速提升8%、转弯半径变小;
06 前后视野开阔性提升:
门架加宽,整车后部采用平直设计,提升前后视野开阔性;
该解决方案为客户提供了一套全面的选型、购买、维护、使用方案,能够有效解决客户的需求问题。
客户心声
客户使用柳工中大吨位内燃叉车已有多年,反馈我们产品在实际使用过程中表现很好,我们经销商在维护、保养方面响应速度及时。客户表示后续如有采购需求,还会购买柳工中大吨位内燃叉车。
(二级6米门架、2.4米宽侧移调距叉、2.44米货叉)
结语
柳工中大吨位叉车在维护方便性、门架强度、作业舒适性、工作效率、视野开阔性五个方面的不错表现,能够给客户带来更高效、便捷、稳当、安全、舒适、环保的使用体验。
未来,柳工叉车将持续助力铁路货运行业的发展,并为客户创造更大的价值。
柳州柳工叉车有限公司是广西柳工机械股份有限公司的全资子公司,公司成立于 2007 年 8 月10 日,位于广西壮族自治区柳州市阳和工业新区。公 司 先 后 通 过 ISOCUTR、ARAI 和 CE 等国际认证,是一家集研发、生产、销售于一体的工业车辆、集装箱正面吊运起重机的专业制造企业。公司现有柳州柳工叉车有限公司、山东柳工叉车有限公司和阿根廷SKD 制造工厂三大制造基地 ,主要生产包括电动叉车、内燃叉车、仓储车辆、牵引车、AGV 自动导航车辆和正面吊等产品,具备年产 40000 台整机及其零部件的生产能力。公司始终秉承“持续精进、追求卓越、为客户提供优质的产品与服务及解决方案”的经营理念,产品深受国内外客户广泛赞誉。


