节能减排不是说说而已!
又一个标杆案例出现了!
你,真的准备好了吗?
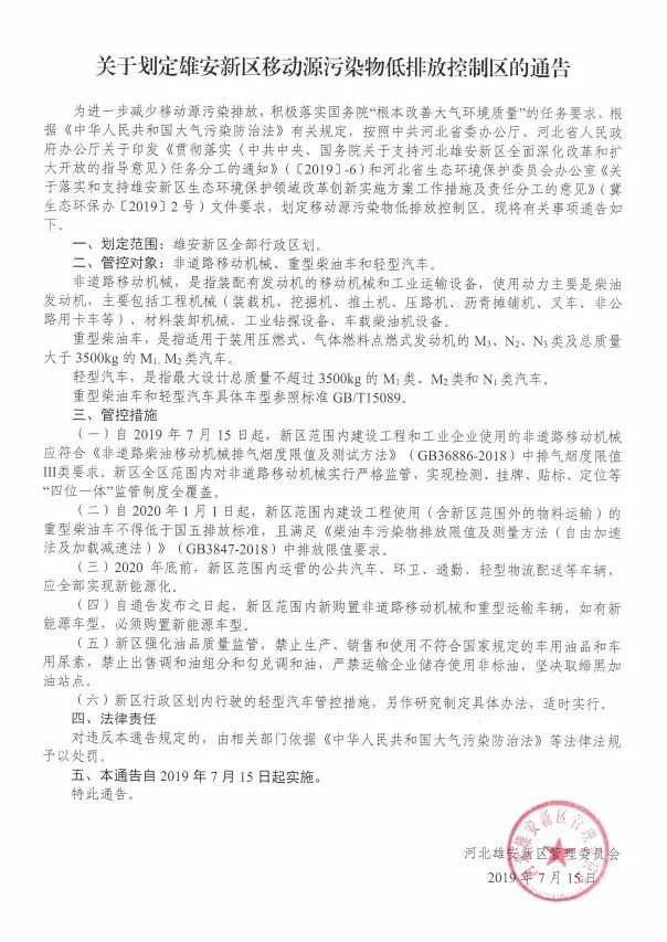
7月15日,雄安新区管委会发布《关于划定雄安新区移动源污染物低排放控制区的通告》,非道路移动机械(包括叉车等)为重点管控对象之一。
即日起,新区将严格控制移动源污染,实行国内最严格的机动车排放标准,严格监管非道路移动源。
该通告对于非道路移动机械的重点内容,体现了两大逻辑:
01/存量管理,强调实行严格监管
自2019年7月15日起,新区范围内建设工程和工业企业使用的非道路移动机械应符合国三要求。新区全区范围内对非道路移动机械实行严格监管,实现检测、挂牌、贴标、定位等“四位一体”监管制度全覆盖。
02/增量管理,强力鼓励新能源车
自通告发布之日起,新区范围内新购置非道路移动机械和重型运输车辆,如有新能源车型,必须购置新能源车型。
此外还有一大亮点体现了该区域对新能源的导向,通告要求,2020年底前,新区范围内运营的公共汽车、环卫、通勤、轻型物流配送等车辆,应全部实现新能源化。
参考公文如下


想要紧跟政策步伐?你,真的准备好了吗?永恒力来为您提供辅助啦!
永恒力叉车(上海)有限公司隶属于永恒力集团,是世界顶尖的工业车辆、仓储技术以及物流技术的供应商之一。自1953年起,总部在德国汉堡的集团公司就开始为工业领域的客户提供叉车类搬运设备。我们着眼于稳固的客户关系,把握各个行业的发展状态和趋势,致力于和客户一起成长并开辟新的未来。
永恒力公司在物料搬运设备制造、仓储及物流工程领域处于世界领先地位。
现已成为生产型物流服务提供商,可为客户提供全系列叉车、货架系统,服务范围涵盖整个内部物流。
永恒力集团是全球第一电动叉车制造商,全系列叉车全球排名第三。
内部物流搬运系统的高端领导制造商。
全球唯一自主研发WMS系统的内部物流解决方案的供应商。
