MRO定义:MRO是英文Maintenance, Repair & Operations 的缩写。即:Maintenance维护、Repair维修、Operation运行(MRO)。通常是指在实际的生产过程不直接构成产品,只用于维护、维修、运行设备的物料和服务。
不确定性就是指事先不能准确知道某个事件或某种决策的结果。或者说,只要事件或决策的可能结果不止一种,就会产生不确定性。在经济学中不确定性是指对于未来的收益和损失等经济状况的分布范围和状态不能确知。
MRO领域面临的不确定性
MRO定义:MRO是英文Maintenance, Repair & Operations 的缩写。即:Maintenance维护、Repair维修、Operation运行(MRO)。通常是指在实际的生产过程不直接构成产品,只用于维护、维修、运行设备的物料和服务。
工厂制造业为保持或提升运营效率、质量,提高运营业绩,需要对制造系统采取必要的维护、维修和优化服务,但工厂不知制约因素是什么,也不知道该如何处理,此时,是不确定性的供给者;而MRO工业服务则可以解决这些问题,此时,MRO工业服务是不确定性的需求者。
如同病人和医生之间的关系,病人需要知道如何解决病痛之苦,医生则需要充分掌握病人的各项数据,结合病理分析方法,得出结论,已完成信息的供给。
虽然病人最终是通过治疗和药品获得解决病痛的方法,但如果没有医生对其不确定性的规避和排除,是无法完成匹配,获得问题的解决。
而制造业却面临更为复杂的不确定性因素,组织的规模、企业文化、行业差异、装备的先进程度、地理位置,以及工厂的历史背景等差异性,造成了规避不确定性因素多样性状况。
在我国工业高速发展时期,市场需求的刺激下,制造业对于这些不确定性规避方法的通常方式是花钱解决问题,储备更多的工业品,花钱请咨询公司优化管理流程、购买先进的装备、聘请更专业的技术人员,用钱能解决的问题,似乎统统不是问题。
而在全球产业迁徙,制造业成本持续攀升,市场需求发生结构性变化的背景下,买买买已经不再是企业的首选,转而追求性价比更高的服务、更低的运营费用,更少的库存,以确保财务现金流与盈利水平实现平衡。换句话说,钱不是问题,问题是没钱。
MRO领域B2B产业互联网迎来最佳的发展时期
尽管MRO领域B2B产业存在诸多的问题,但在以往需求较为充裕时期,通过互联网方式改变并不是适宜,除了互联网技术的制约以外,供需之间的潜规则交易,用户的需求程度和服务商之间的利益诉求等。也就是说大家都能通过各自的渠道和手段,获得各自的利益诉求,并没有谁会轻易打破这种平衡。
近年来,在中国制造2025背景下,工业互联网、智能制造的需求驱动、在绿色制造的淘汰升级的制造业转型浪潮中。B2B产业面临前所未有的变化,一方面是新技术带来新的需求,一方面是传统工业服务面临狼多肉少,B2B供需平衡被打破,而这正是驱使MRO领域产业变革的关键。
事实证明,在互联网技术与MRO产业融合的背景下,SaaS+B2B电商的模式出现,打破了传统行业的流通环节,缩短流通过程,为提高企业生产效率、降低运维费用、降低工业品库存用户需求,逐步形成MRO领域B2B产业新的形态。
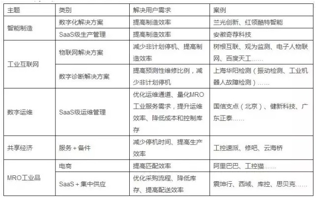
表:MRO领域B2B产业互联网发展方向
如表所示,尽管MRO领域B2B产业互联网符合市场需求,长远来看,这些应用方向一定会带来产业形态带来利好的变化,但也存在同质竞争,较难形成协同生态。换句话说,凭什么用户一定会选择你,凭什么形成独角兽应用,这些问题是影响了用户粘性和融资加速发展的核心问题。
系统性的规避用户不确定性是MRO领域B2B产业互联网突围的关键
医院的业务好坏,并不是由硬件设施、药品器械渠道决定,而最重要的是其诊断和治疗水平,依靠口碑传播带来业务增长,而正是对不确定性规避能力实现的。
制造业组织决策,虽然确定性因素复杂,但由于组织的目的性非常明确,说到底就是持续盈利。规避制造业用户的不确定性,实质上就是预测和量化用户需求,识别影响组织持续盈利的制约因素的过程。换句话来说,用户需要非常清楚的知道,影响生产效率的时间都去哪儿了?运维所花的钱(含人工费用)都去哪儿了?哪些有优化空间?如何解决?故价值分析和时间分析,是MRO领域B2B产业互联网从业者必须掌握的基本技能。
制造业是这些信息的需求者,而B2B产业互联网是否能解决这些问题,才是有效的信息攻击者,才有可能使得MRO(工业品及工业服务)产生最大的作用。
与MRO相关不确定性规避方法,制造业通常会选择诸如精益生产理念(含TPM)导入,上线EAM信息化系统两种,到由于受到上线成本及非互联网化的生态解决方案,当下并不是用户的首先,解决起来不经济也不彻底。
而随着SaaS技术的发展,制造业更愿意选择更经济的方式来规避运维与MRO供应的不确定性。
虽然SaaS应用备受质疑,但从牛透社近期开展《百位企业用户看SaaS》的调研结果来看,绝大多数用户更认为SaaS模式是未来,愿意更多的尝试SaaS,甚至是核心业务系统能够。最为关注的分别是,个性化定制、与原系统打通、成本和安全四大要素。而与SaaS数字运维来说,这四大因素的需求是极有发展优势的,包括:
1.个性化定制:就企业运维特质而言,业务流程是相对简单的,无非是事后被动维修还是事先的主动性维修,只需要结合不同的行业特质做适当的个性化满足,就能适应于运维管理需求。而在深度应用如诊断、精益管理方向,则需要深度开发来满足其场景需要。
2.与原系统打通:涉及到与原来系统打通,对于SaaS模式来说是一个极大的挑战,但由于运维管理相关信息化系统在制造业并不普及,对于SaaS数字运维却是最大的优势,即便大型企业有需要和其他系统(如ERP)互联互通时,因其具备封闭工业服务生态特质,构建私有云部署是完全没有问题的。
3.成本:SaaS运维由于采用生态化的解决方案(SaaS运维+产业互联网平台),实施成本为零,而相应的诊断和精益管理需通过适当收费来确保双方价值共赢,即便如此,比其传统的方式部署的高昂成本,费用也是九牛一毛,忽略不计。
4.安全:SaaS运维不提取任何与工艺、产品、设备参数等涉及企业核心机密的数据,这是由业务流程所决定的,而相关运维管理水平相关的数据本身不是什么机密,相对于人员流动性带来的数据安全问题,这些并不会带来什么影响。
当然SaaS运维本身在规避用户需求不确定性并不是万能的,需要与产业互联网生态一起来完成,最终是靠生态的进化,逐步实现的,比如利用工业品相关的金融担保,利用工业互联网提高预测性诊断准确性等等。
结束语
这是一个最坏的时代,MRO领域转型面临需求结构变革带来的生态失衡,以及德国工业4.0、美国工业互联网等国际B2B竞争的双重转型压力。这也是一个最好的时代,我们不仅有最全的工业体系和工业服务体系,我们更拥有互联网高速发展的基础,而决定是否胜出的关键在于“拙速巧迟”,不是要观望和等待,而是要撸起袖子加油干!。
2025-09-15 13:37
2025-09-15 10:20
2025-09-14 09:12
2025-09-12 10:16
2025-09-10 09:33
2025-09-08 08:59
2025-09-07 08:21
2025-09-04 14:20
2025-09-04 11:35
2025-09-03 11:07
