您好,
帐号管理
收藏夹
退出
消息
0
请登录
免费注册
发布订购
English
手机关注
微信号:chinaforklift
关注官方微信
m.chinaforklift.com
手机扫码看新闻
我的办公室
销售
发布产品
管理产品
求购
发布求购
管理求购
添加收藏
关于我们
广告服务
中叉网广告服务
配件网广告服务
属具网广告服务
关键词排名
会员升级
帮助中心
常见问题
买家帮助
卖家帮助
问题反馈
网站导航
资讯
公司
品牌
整机
配件
属具
二手
租赁
采购
展会
视频
专题
百科
期刊
您的位置:
首页
>
专题
>
中国非道路车辆专题
>
移动机械用柴油机排放限值与测量方法
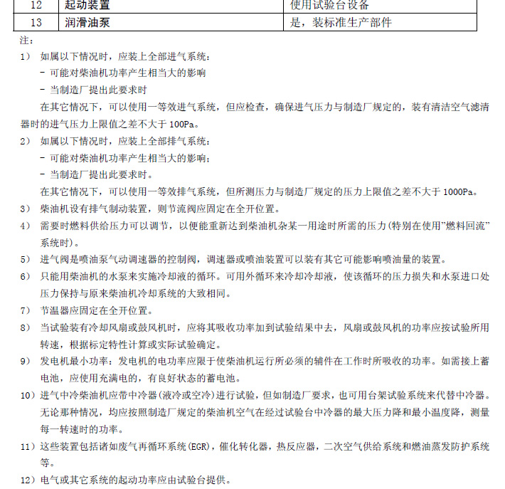
> 柴油机——附录E(规范性附录)柴油机功率测试所需安装的装备和辅件
专题分类
最新新闻
高性能低排放小型非道路柴油机的开发
康明斯
西南院
柴油机——附录E(规范性附录)柴油机功率测试所需安装的装备和辅件